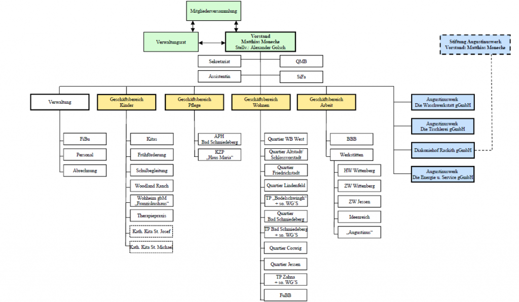
Wir sind als ein gemeinnütziger Verein organisiert und im Vereinsregister eingetragen. Der Verein besteht aus 13 Mitgliedern. Von der Mitgliederversammlung ist ein Verwaltungsrat eingesetzt, der derzeit aus drei Vereinsmitgliedern besteht. Der Verwaltungsrat ist neben der Mitgliederversammlung das wichtigste Kontrollorgan.
Der Verwaltungsrat beschließt u. a. über:
- den Wirtschaftsplan
- die Feststellung des Jahresabschlusses und die Verwendung des Ergebnisses
- die Bestellung und Abberufung der Geschäftsführer
- die Entlastung der Vorstandes
- die Wahl des Abschlussprüfers
Von der Mitgliederversammlung und dem Verwaltungsrat ist ein Vorstand eingesetzt, der den Verein nach innen und außen vertritt. Der Vorstand kann nach Satzung aus bis zu zwei hauptamtlichen Personen. Derzeit ist ein hauptamtlicher Vorstand eingesetzt.


